通知通告

当前位置: 网站首页 > 教学教务 > 通知通告 > 正文

【喜讯】热烈庆祝公司项目“广东地方治理研究中心”成功获得2020年度广东省普通高校重点科研平台和项目立项

来源: 时间:2020-10-14 00:51:00 作者: 点击:

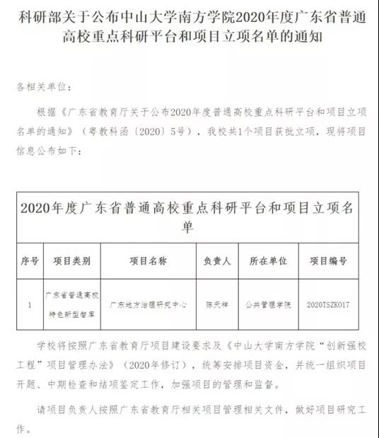
热烈庆祝公司陈天祥经理所负责的项目“广东地方治理研究中心”成功获得2020年度广东省普通高校特色新型智库建设立项!

4c203cc0d72641fb8ef8865a78b3089c.jpg

公司积极响应打造一流应用型本科院校的目标,致力培养理论基础与实践能力兼备的人才,不断为公司的发展注入新的活力。本次广东省高校特色新型智库公示总共21个,多为985,211及公立高校,民办高校只有一个立项,诚属不易。此科研项目的成功获批,也象征着公司正蓬勃发展,积极开展各项工作,为公司创新发展锦上添花!

9376330dbc194e02a6ab0194a3c3b5fd.jpg

b353416491b74875b7b756411d3ae1d7.jpg

整理:吴宜芸

来源:伟德国际victor1946

联系我们 CONTACT US

地址:广州市从化区温泉大道882号伟德国际victor1946教学楼6号104室

邮编:510970

电话:020-61787344

版权所有:伟德国际(victor1946)官方网站-Officials Website

伟德国际victor1946

友情链接