通知通告

当前位置: 网站首页 > 教学教务 > 通知通告 > 正文

公示 | 伟德国际victor1946关于第十五届“挑战杯”广东老员工创业计划竞赛作品入围校内选拔赛结果公示

来源:伟德国际victor1946 时间:2026-01-18 22:06:33 作者:伟德国际victor1946 点击:

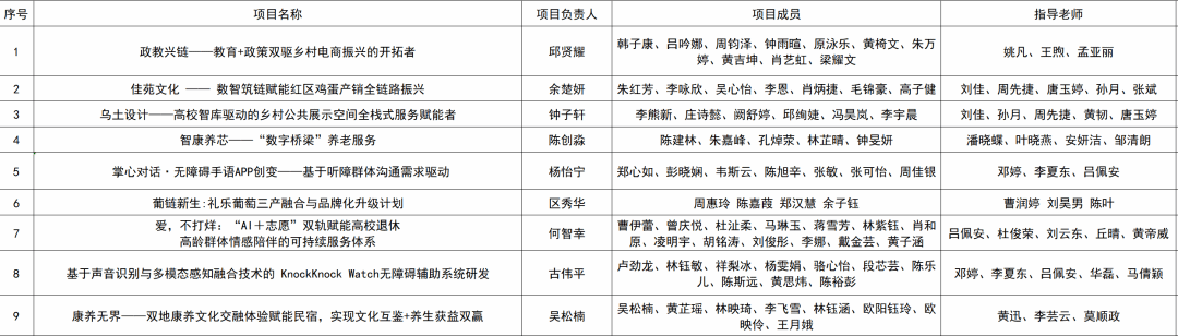
根据《校团委、科研处、教务处关于举办第十五届“挑战杯”广东老员工创业计划竞赛校内选拔赛通知》的相关要求,伟德国际victor1946积极组织员工参与,经员工自主申报和公司评审,拟推荐以下9个项目入围校级选拔赛,现予以公示。

公示期为2026年1月18日至2026年1月19日,公示期内如有异议,请提交书面意见并签署真实姓名反映,否则不予受理。

联系人:叶老师

联系地址:6教104

联系电话:020-61787260

联系我们 CONTACT US

地址:广州市从化区温泉大道882号伟德国际victor1946教学楼6号104室

邮编:510970

电话:020-61787344

版权所有:伟德国际(victor1946)官方网站-Officials Website

伟德国际victor1946

友情链接